Operation CHARM
: Car repair manuals for everyone.
Home
>>
Chevrolet
>>
1986
>>
K 10 P/U 4WD V8-379 6.2L DSL
>>
Repair and Diagnosis
>>
Sensors and Switches
>>
Sensors and Switches - Cruise Control
>>
Cruise Control Switch
>>
Testing and Inspection
>>
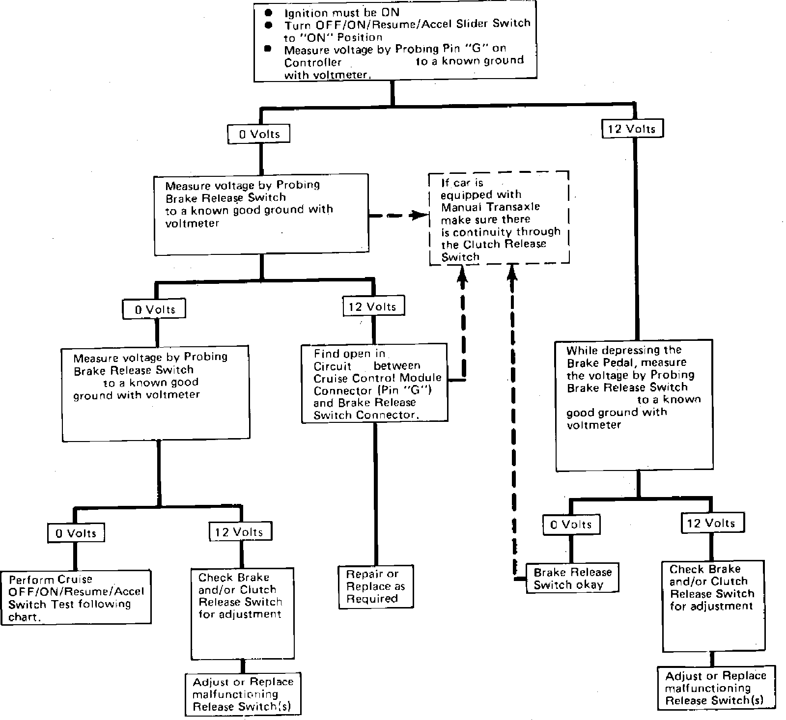
Release Switch Test
Release Switch Test
Fig. 16 Release switch diagnostic chart. Custom Cruise III:
Refer to
Fig. 16
to check cruise
release switch
and related wiring.