Drivetrain - Evaluating Driveline Vibration: Overview
89Chevy21Number: 89-199-4A
Section: 4A
Date: June 1989
Subject: EVALUATING DRIVELINE VIBRATION
Model and Year: 1980-89 LIGHT DUTY TRUCKS
TO: ALL CHEVROLET DEALERS
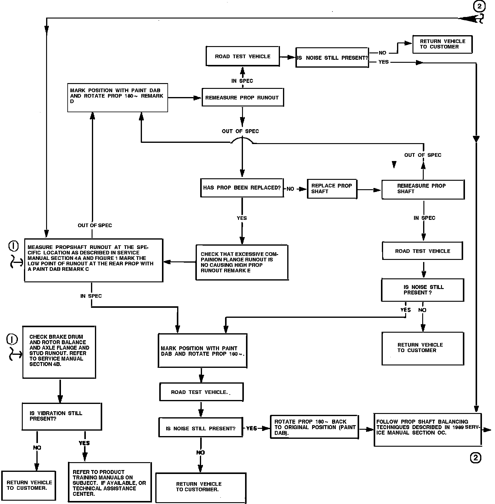
The purpose of this bulletin is to provide a logical approach to evaluating vehicles for driveline generated vibrations and imbalance occurring between 50-62 mph. The following diagnosis tree is designed to be used as a guide, and when utilized properly can help isolate and identify causes of driveline disturbances.
Procedure:
Prior to road test, determine if disturbance is engine related by following the procedure below:
1. With engine at operating temperature and vehicle parked, set parking brake and place transmission shift lever in neutral.
2. Slowly accelerate engine from idle to 4000 RPM (diesels 3200 RPM), noting RPM at which vibration is felt (if any).
3. If vibration is felt, disregard use of this bulletin and isolate and repair responsible engine component (transmission, clutch/flywheel, torque converter, engine accessory, etc.).
Road test vehicle on a smooth level road to verify customer comment. It is usually beneficial to road test the vehicle with the customer present. Note the speeds and conditions at which the disturbance is most noticeable. Refer to Remark A in this bulletin for diagnosis information.




To Use Diagnosis Tree:
Locate symptom on the diagnosis tree which best describes the disturbance. Follow arrows and perform the required check or service action. Never bypass or skip an inspection or assume that a component is OK. All steps must be performed as called out.
Definition of Terms:
"Boom" - Continuous bass drum roll sound caused by body cavity resonance
excited by drivetrain. Sometimes felt as pressure in ears.
"Buffeting" - High pressure pulsation.
"Droning" - A low heavy reverberating often muffled sound. Sounds like a bowling
ball rolling down alley.
"Drumming" - A drum roll similar to "Boom."
"Howling" - A mid-range continuous sound usually associated with driveline gear
noise.
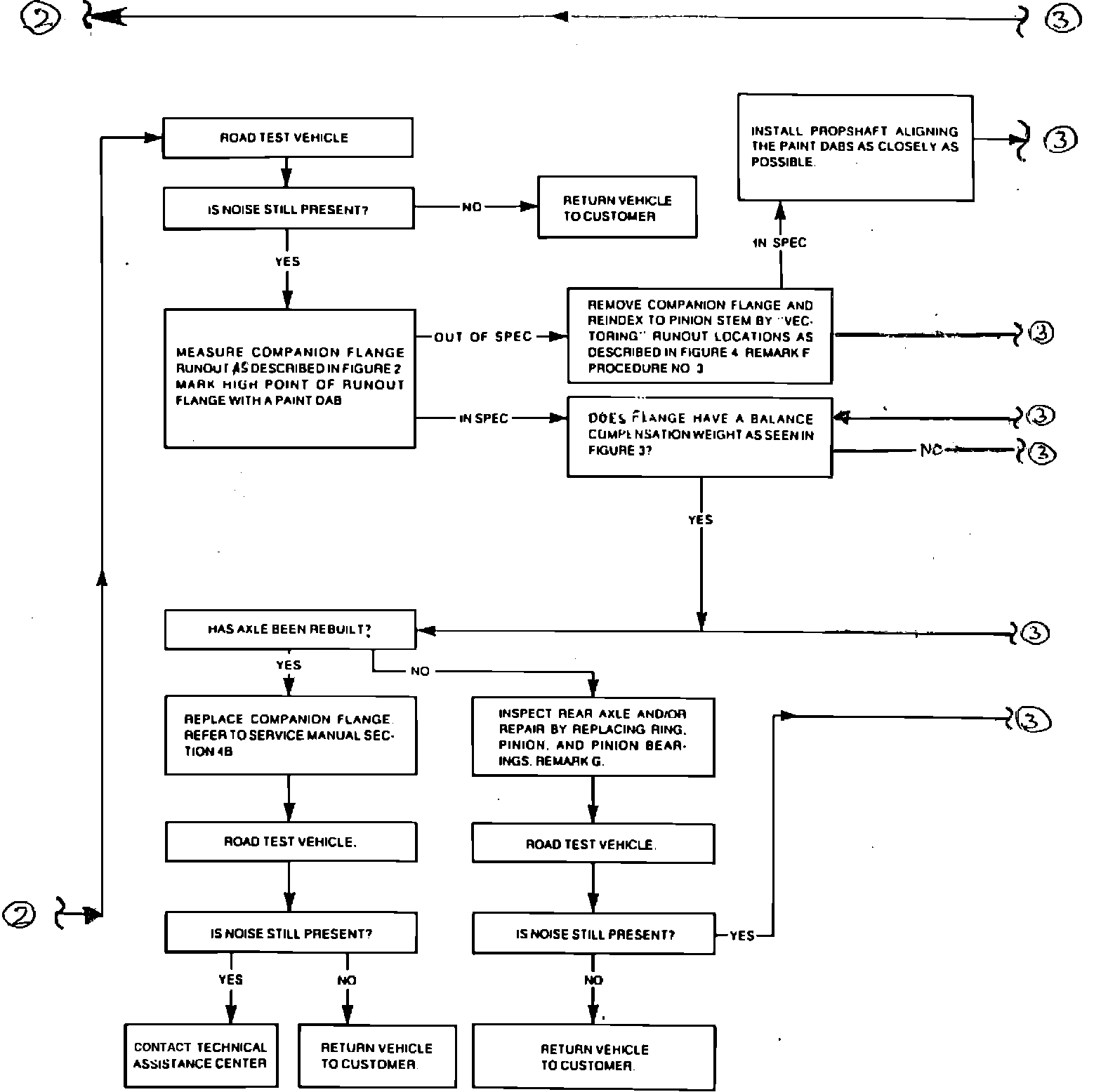
Figure 2:

Procedure
1. Measure runout of companion flange, as described in Figure 2. Indicate high point with a mark.
2. Remove companion flange as described in Section 4B of the Service Manual.
3. Measure runout of pinion stem at radius between nut thread and spline. Mark low point.
4. Reinstall pinion companion flange with marks aligned. Tighten pinion nut to specification torque. Refer to Section 4B of the Service Manual.
5. Remeasure companion flange runout. If excessive runout still exists, do Step 6.
6. Additional reindexing of the companion flange to the pinion stem splines by one or two teeth may further reduce runout
Remarks
A. Verify concern. Drive on smooth road up to 65 mph as speed limits permit. Note speeds and severity of disturbance. Assure that disturbance is not engine or transmission related. Refer to Section OC "Vibration Diagnosis Chart" in the 1989 Service Manual. If disturbance is determined to be engine/transmission related, disregard use of this bulletin.
B. Disturbance may peak within this speed range.
C. Visually check components for damage, looseness, missing balance weights, etc.
D. This may compensate for companion flange runout
E. Excessive companion flange runout may occur as high prop runout. Replace companion flange as required, see Figure 2.
F. IMPORTANT: If runout is reduced to below 0.005-inch and the flange possesses a compensation weight, this part is out of spec. See Figure 2.
G. Ensure the companion flange runout is still well within specifications.
H. If this point has been crossed several times, it is recommended that the Technical Assistance Center be contacted.