Glow Plug System: Description and Operation
Glow Plug System Wiring Schematic:

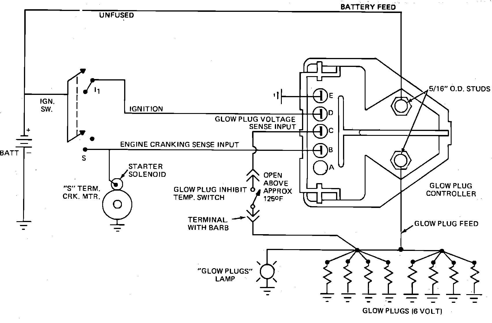
1985---87 Models
The glow plug control system consists of an integral electronic controller, eight 6 volt glow plugs, a glow plug inhibit temperature switch and a glow plug indicator lamp, Fig. 6. The controller assembly is mounted at the rear of the left cylinder head, and contains the glow plug power relay and circuitry to monitor and control relay operation.
On 1987 G and V models, the inhibit switch is installed in the water cross-over near the front of the engine. On all other models, the inhibit temperature switch is threaded into the rear of the right cylinder head. On all models, the switch is calibrated to open when temperature exceeds approximately 125°F to prevent glow plug operation above this temperature. The glow plug warning lamp, mounted in the instrument cluster, is wired across the glow plugs and is illuminated whenever the glow plugs are heating.
Battery voltage is applied at all times to the relay input stud on the controller, and the glow plugs are connected to the relay output stud. Inputs at terminals B and C of the module, Fig. 6, provide information to determine glow plug operating requirements, while terminals D and E respectively provide battery voltage and a ground path for the relay. Terminal B at the controller receives the cranking voltage signal from the starter motor, while terminal C senses glow plug voltage through the inhibit switch which is wired in series with the glow plug voltage feed.
A normally functioning system operates as follows: With the key on and the engine stopped and at room temperature, the glow plugs will be energized for 4---6 seconds, then off for approximately 4.5 seconds. After this initial sequence, the glow plugs will be cycled on for approximately 1.5 seconds and off for approximately 4.5 seconds for a total duration (including the initial 4---6 seconds) of approximately 20 seconds. If the engine is cranked either during or after the above sequence, the glow plugs will cycle on and off for approximately 25 seconds after the key is returned from the crank position to the on position, whether the engine starts or not. The engine does not have to be running to terminate glow plug cycling.
The duration of the glow plug cycling sequence is dependent upon engine temperature with lower temperatures producing longer cycling duration. In addition, the initial on time and the cycling on/off times vary with system voltage. That is, lower system voltage causes longer on times during each cycle.